行业动态佳能5D Mark II是一款拥有2110万有效像素的全画幅单反相机。拥有出色画质和强劲性能配置的5D Mark II,是很多影像发烧友心仪的机型。今天笔者在市场上了解到,有商家将佳能5DII与佳能大变焦比镜头EF 28-300mm f/3.5-5.6 L IS USM搭配销售,促销价格是34000元。

图为:佳能5D Mark II与28-300mm IS镜头
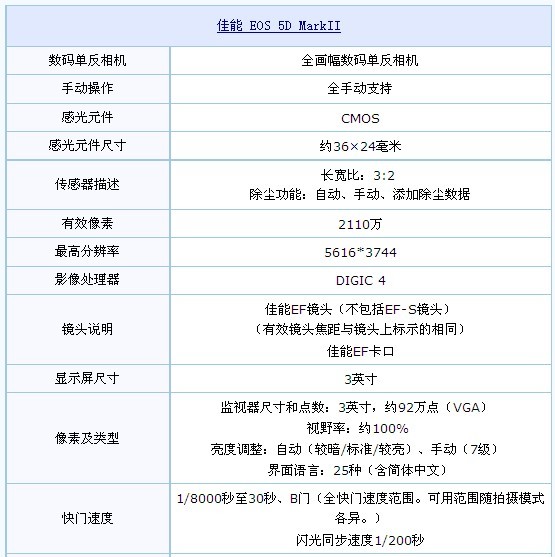
得益于DIGIC 4处理器强大的处理能力,EOS 5D Mark II实现了对画质精益求精的控制和快速的图像传输及处理。新的周边光量校正功能,针对某些镜头由于光学结构的原因,造成照片边缘四角发暗的现象,提供了去除照片暗角的功能。
EOS 5D Mark II可以拍摄全高清和标清两种格式的短片,记录格式是MOV,全高清格式的分辨率是1920×1080像素(16:9),标清格式的分辨率是640×480像素(VGA,4:3),两种格式的帧频都是30fps。相机有内置的麦克风,能记录单声道音频信号;同时提供了一个麦克风插孔,可以外接立体声麦克风。使用4GB的CF卡时,全高清短片的最长拍摄时间大约为12分钟,标清短片大约为24分钟。

图为:佳能全画幅单反5D Mark II
EOS 5D Mark II的自动对焦系统为高性能9点宽区自动对焦,除了9个自动对焦点,另有6个辅助对焦点,中央对焦点采用十字型对焦传感器,并对f/2.8光束敏感,中间的两个辅助对焦点也对f/2.8敏感,其余点对f/5.6敏感,保证使用大光圈镜头时自动对焦的精度和速度。5D Mark II的光学取景器具有视野范围大和精确取景的特点,它的视野覆盖率约为98%,放大倍率大约是0.71倍,视角约33.3度,眼点21mm。除了随机配置的标准对焦屏,可以选购适合建筑摄影的网格线对焦屏或适合手动精细调焦的超精度磨砂对焦屏。取景器中观察的信息,新增了ISO感光度、高光色调优先、黑白拍摄和电池电量信息。
EOS 5D Mark II采用可靠耐用的快门单元,使用寿命达到约15万次,相机的启动时间是0.1秒,快门时滞仅有73毫秒,最高快门速度达到1/8000秒,闪光同步速度是1/200秒。EOS 5D Mark II的EOS综合除尘系统,通过抑制灰尘产生和积淀,有效清除灰尘的多重防护,避免灰尘对画质的影响。新的图像感应器在低通滤镜的最外面,增加了一层氟涂层,灰尘难以附着在上面,提高了除尘系统的工作效率。EOS 5D Mark II的机身使用了镁合金材料,轻巧而坚固,并具有出色的电磁屏蔽性能。相机具有一定的防尘防水滴性能,通过对电池仓盖、CF卡插槽盖、机身顶部和背面的开关、按钮采用密封处理,可以有效抵御外界灰尘和雨滴的侵袭。


编辑观点:
作为一款全画幅单反相机,佳能5D Mark II拥有出色的成像质量,是专业摄影师的好选择。由于采用全尺寸感光元件,所以在镜头使用时亦不需要折算焦距,在广角摄影方面也具备先天的优势。而由于使用大尺寸感光元件,所以其拍摄的高清格式短片,拥有出色的层次和纵深感。
作为佳能红圈L级镜头的顶级产品,佳能EF 28-300mm f/3.5-5.6 L IS USM镜头提供了优秀的光学性能和优异的成像效果,不足在于较大的体积和不轻的份量,而且,较小的光圈也使得这支镜头只适合在白天使用。
粤公网安备 44010602002075号